БҮТЭЦ, ЗОХИОН БАЙГУУЛАЛТ
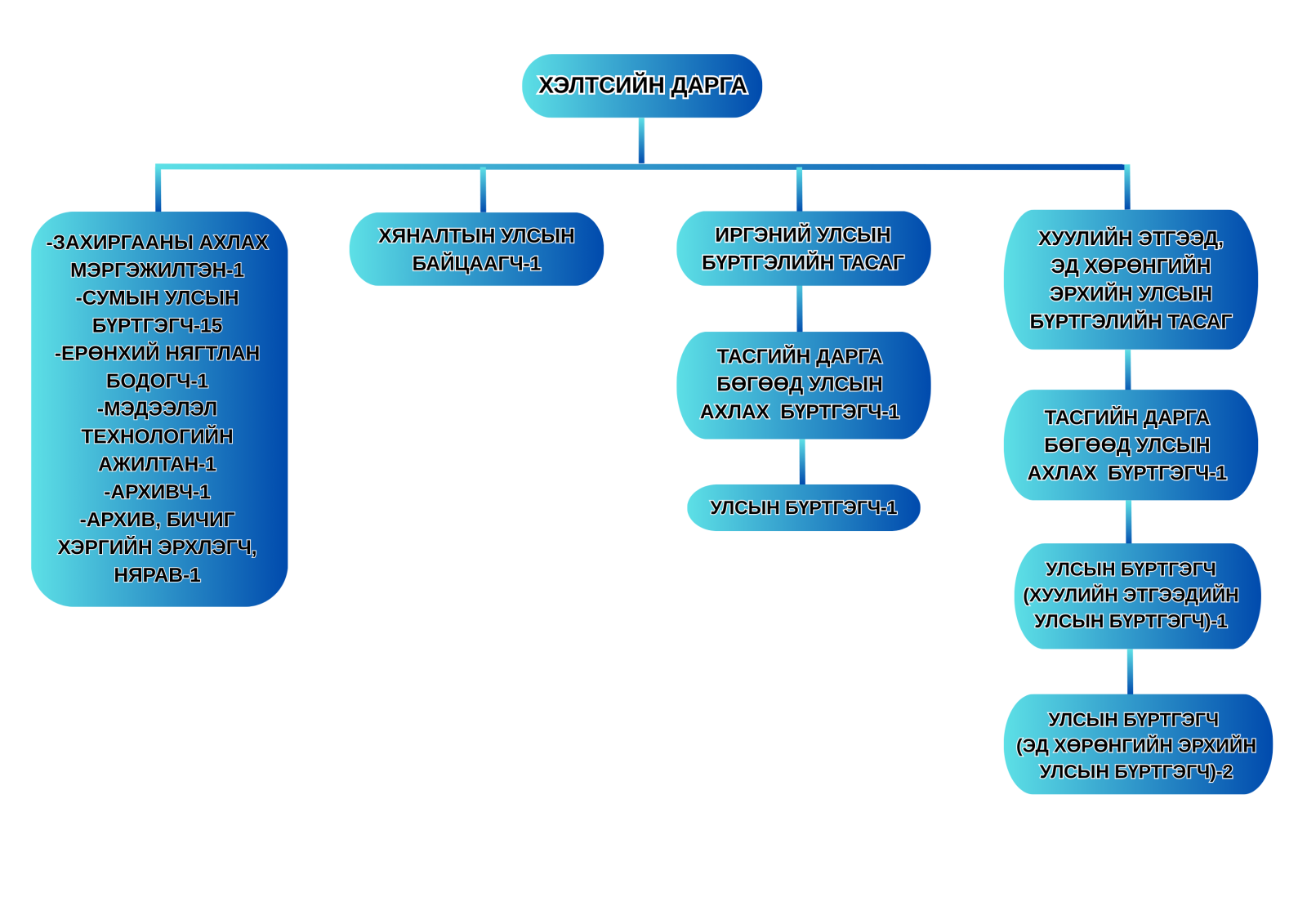
Дундговь аймгийн УЛСЫН БҮРТГЭЛИЙН ХЭЛТСИЙН бүтэц зохион байгуулалт
Улсын бүртгэлийн ерөнхий газрын даргын 2025 оны 09 дугаар сарын 01-ний өдрийн “Аймгийн Улсын бүртгэлийн хэлтсийн зохион байгуулалтын бүтэц, орон тоо, ангилал зэрэглэлийг шинэчлэн батлах тухай” А/157 дугаар тушаалаар Дундговь аймгийн Улсын бүртгэлийн хэлтэс нь 28 албан хаагчийн орон тоотойгоор батлагдсан. Иргэний улсын бүртгэлийн тасаг, Хуулийн этгээд, эд хөрөнгийн эрхийн улсын бүртгэлийн тасаг гэсэн бүтэцтэй үйл ажиллагаагаа явуулж байна.

Дэлгэрэнгүй мэдээлэл авах: Улсын бүртгэлийн ерөнхий газар
Дундговь аймгийн улсын бүртгэлийн хэлтэс
Хэлтсийн даргын албан үүргийг гүйцэтгэгч Ё.БАТБАЯР
Өрөө:221 тоот
Ажлын утас: 70592435
И-мэйл: Dundgovi@burtgel.gov.mn
Шуудангийн хаяг: Дундговь аймаг Сайнцагаан сум 7-р баг АЗДТГ
Сошиал хаяг: https://www.facebook.com/du.burtgel.gov.mn